
冷卻塔按照水和空氣是否直接接觸分為閉式冷卻塔與開式冷卻塔,那么,兩者有什么區別呢?今天廣東特菱就帶大家了解下他們的區別有哪些。
首先了解下冷卻塔的原理是什么
冷卻塔是利用空氣同水的接觸(直接或間接)來冷卻水的設備。是以水為循環冷卻劑,從一個系統中吸收熱量并排放至大氣中,從而降低塔內溫度,制造冷卻水可循環使用的設備。開式冷卻塔冷卻原理開式冷卻塔是通過將循環水以噴淋的方式,噴淋到冷卻塔填料上,通過水與空氣的接觸,達到換熱,再由風機帶動塔內氣流循環,將與水換熱后的熱氣流帶出,從而達到冷卻。此種冷卻方式,首期的投入比較的少,但是運營成本較高(水耗、電耗)。
開式冷卻塔
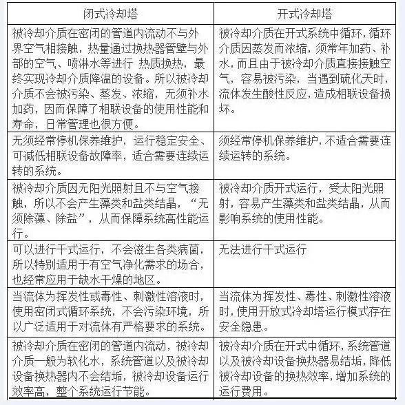
閉式冷卻塔的工作原理 利用水和盤管接觸,通過盤管外壁熱傳遞換熱帶走盤管內冷卻介質的熱量來達到冷卻目地。閉式冷卻塔中的循環水只在冷卻塔內部循環,補水管適當補水,相比于開式冷卻塔,閉式冷卻塔最明顯的特征就是增加盤管,需要冷卻的液體工質在盤管內流動不與水直接接觸,通過管壁換熱。開式冷卻塔與閉式冷卻塔的區別:開式冷卻塔和閉式冷卻塔的工作換熱方式是相同的,都是通過水來進行熱交換,首先說明,兩種冷卻塔的制冷效果是一樣,但是開式冷卻塔與閉式冷卻塔的設計結構是截然不同的,并且,循環的過程也不相同。簡單來說是兩個循環:一個內循環、一個外循環。沒有填料,主核心部分為紫銅管表冷器。1、內循環:與對象設備對接,構成一個封閉式的循環系統(循環介質為軟水)。為對象設備進行冷卻,將對象設備中的熱量帶出到冷卻機組。2、外循環:在冷卻塔中,為冷卻塔本身進行降溫。不與內循環水相接觸,只是通過冷卻塔內的紫銅管表冷器進行換熱散熱。 在此種冷卻方式下,通過自動控制,根據水溫設置電機的運行。 兩個循環,在春夏兩季環境溫度高的情況下,需要兩個循環同時運行。秋冬兩季環境溫度不高,大部分情況下只需一個內循開式冷卻塔與閉式冷卻塔的優缺點對比開式冷卻塔具有結構簡單、造價低、維護檢修方便等優點,為早期冷卻設備中最常用的一種設備。但是開式冷卻塔由于風機馬達和葉片都是暴露在空氣中的,因此,運行時的噪音比較大;由于是開式系統,冷卻塔在運行的時候,會產生漂水現象,造成水量損失,要經常補水,同時一定程度上也會污染冷卻水,使其水質下降,而且外界的雜物也會進入冷卻水中,造成水質污染;開式冷卻塔的冷卻水壓力損失要高于閉式冷卻塔。
閉式冷卻塔
閉式冷卻塔的優點 1、閉式冷卻塔由于是全封閉式循環冷卻,因此,不存在雜物進入冷卻管路系統,從而發生管路堵塞的現象;2、閉式冷卻塔為軟水循環冷卻,在高溫時也絕無水垢生成,引起冷卻管路系統結垢;3、閉式冷卻塔占地面積小,不需開挖水池,易址方便,節約用水,降低能耗;4、閉式冷卻塔采用風冷蒸發吸熱雙重冷卻方式,冷卻效率高;5、可直接冷卻水、油類、醇類、淬火液、鹽水及化學液等介質,介質無損耗,成份穩定;6、由于采用閉式循環,介質不受環境影響,亦不會污染環境;7、冷卻水的壓力損失要小于開式冷卻塔。閉式冷卻塔的缺點 1、由于大量采用了換熱性能高但價格昂貴的紫銅盤管,閉式冷卻塔普遍價格較高。2、北方地區冬季氣溫較低,如果未采取有效的防凍措施,可能引起冷卻器局部凍裂。但是總的來說,如果閉式冷卻塔維護得當,從長期來看,由于閉式冷卻塔本身的節能降耗特性,以及更長的使用周期、穩定的冷卻性能,工程總造價會相當或略低于開式冷卻塔。開式冷卻塔與閉式冷卻塔性能比較
文章來源: 開式冷卻塔和閉式冷卻塔的區別是什么(開式冷卻塔和閉式冷卻塔耗電量計算) http://www.jsjyzh.cn/faq/1511.html